
日前,生态环境部印发《企业温室气体排放核算与报告指南水泥行业(CETS—AG—02.01—V01—2024)》等4项全国碳排放权交易市场技术规范。并提到,为进一步规范水泥和铝冶炼行业企业温室气体排放核算报告与核查工作,巩固和提升数据质量,依据《碳排放权交易管理暂行条例》,我部制定了《企业温室气体排放核算与报告指南 水泥行业(CETS—AG—02.01—V01—2024)》 《企业温室气体排放核查技术指南 水泥行业(CETS—VG—02.01—V01—2024)》和《企业温室气体排放核算与报告指南 铝冶炼行业(CETS—AG—04.01—V01—2024)》 《企业温室气体排放核查技术指南 铝冶炼行业(CETS—VG—04.01—V01—2024)》等4项全国碳排放权交易市场技术规范。现予公布,自印发之日起施行。
《企业温室气体排放核算与报告指南 水泥行业》规定了水泥行业企业的熟料生产设施层级和企业层级的温室气体排放核算与报告要求,包括核算边界和排放源确定、熟料生产排放核算要求及排放量计算、企业层级排放核算要求及排放量计算、生产数据核算要求、数据质量控制方案要求、定期报告要求和信息公开格式要求等。
适用于纳入全国碳排放权交易市场的水泥行业企业的温室气体排放核算和报告。对于水泥行业企业存在发电设施和其他非水泥熟料产品生产设施的,其温室气体排放应按照适用行业的核算与报告指南进行核算与报告。
熟料生产核算边界为熟料烧成系统,主要包括预热器、分解炉、水泥窑等。
企业层级核算是以水泥熟料生产为主营业务的法人或视同法人的独立核算单位为边界,温室气体排放核算和报告范围包括:主要生产系统、辅助生产系统和附属生产系统产生的温室气体排放。其中,辅助生产系统包括主要生产管理和调度指挥系统、动力、供水、供风、机修、库房、化验、计量、水处理、运输和环保设施等。附属生产系统包括厂区内为生产服务的主要用于办公生活目的的部门、单位和设施(如车间浴室、保健站、办公场所、自营的职工食堂、公务车辆及班车等)。
水泥熟料生产企业存在未纳入全国碳排放权交易市场的发电设施的,按照本指南要求一并核算与报告其温室气体排放量。水泥熟料生产企业存在纳入全国碳排放权交易市场的发电设施的,应直接引用其经核算的二氧化碳排放量。水泥熟料生产企业存在其他非水泥熟料产品生产的,应按照适用行业的核算与报告指南,核算与报告其温室气体排放量。

熟料生产温室气体排放核算和报告的排放源包括:化石燃料燃烧排放和过程排放。
a) 化石燃料燃烧排放:化石燃料在水泥窑中燃烧产生的二氧化碳排放,不包括替代燃料燃烧产生的二氧化碳排放,也不包括水泥窑点火柴油燃烧产生的二氧化碳排放。
b) 过程排放:熟料对应的碳酸盐分解产生的二氧化碳排放,不包括窑炉排气筒(窑头)粉尘和旁路放风粉尘对应的碳酸盐分解产生的二氧化碳排放,也不包括生料中非燃料碳煅烧产生的二氧化碳排放。
熟料产量根据消耗量、外销量、购进量、熟料库和熟料仓的库存变化确定,即采用“消耗量+外销量+期末库存-期初库存-购进量”核算。熟料消耗量应采用连续计量皮带秤等计量数据,连续计量皮带秤须每月校验,熟料外销量和购进量应采用电子汽车衡等贸易结算计量数据;熟料库存量应至少每月实际盘存,并做好盘存记录备查,盘库方法见附录B。
多条生产线共用熟料库时,对于熟料产量在入库前直接计量的,应采用直接计量数据;对于未安装计量器具的,各生产线的熟料产量根据生产线的入窑生料消耗量分摊计算,入窑生料消耗量采用生产系统记录的生料秤计量数据,生料秤应至少每月校准。
企业应使用依法经计量检定合格或者校准的电子汽车衡、皮带秤等计量器具,计量器具的配备和管理应符合GB 17167、GB/T 35461、GB/T 7721等标准的要求;企业确保计量器具的检定符合JJG 195、JJG 1118等规程的要求,并确保在有效的检定/校准周期内。
水泥熟料类别根据企业产品生产许可证及生产、检验、销售和出厂记录等来判定。熟料的过程排放因子采用本指南附录C附表C.1中对应类别的缺省值。
《企业温室气体排放核查技术指南 水泥行业》适用于省级生态环境主管部门组织的对全国碳排放权交易市场水泥行业重点排放单位熟料生产设施层级温室气体排放报告的核查。本指南对核查的原则、依据、内容与要点等方面进行了规定。
对水泥行业未纳入全国碳排放权交易市场的其他熟料生产设施层级排放报告的核查,以及基于科研等其他目的的核查,可参考本指南执行。
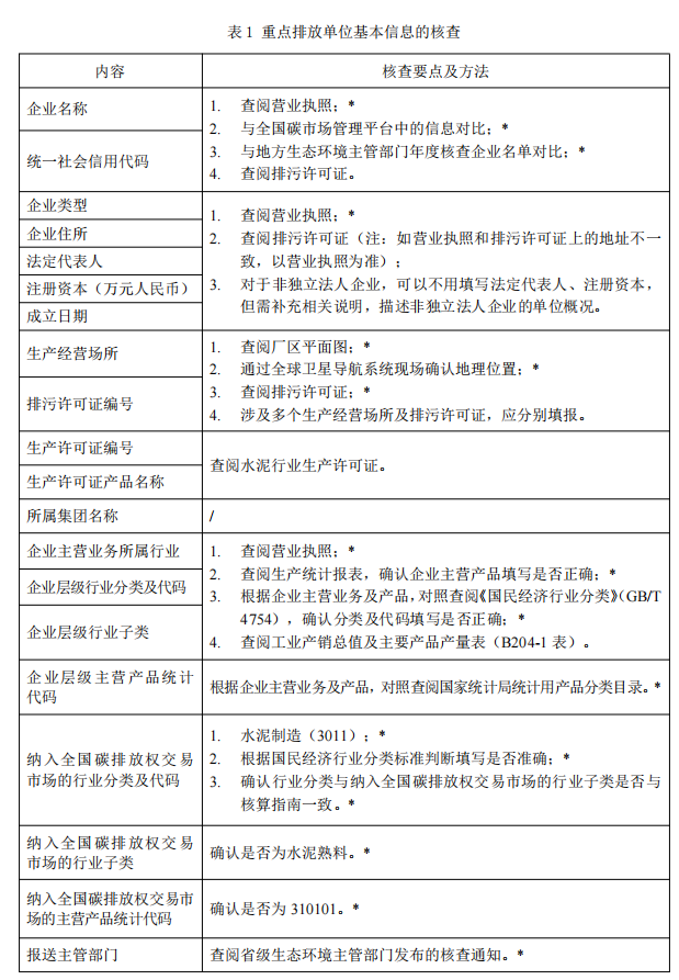
核查组应确认排放报告中重点排放单位基本信息的完整性、准确性以及与数据质量控制方案的符合性。重点排放单位基本信息的核查。



点击下文链接下载全文
《企业温室气体排放核查技术指南 水泥行业》
《企业温室气体排放核算与报告指南 水泥行业》


