2023-10-30 09:16:43 来源:水泥人网

太难!水泥厂扎堆股权转让!新建产能“停不下来”!

  
       近期,新疆、宁夏等多地公布了2023-2024年错峰生产计划。水泥人网注意到,各区域的停产时间明显延长,停产要求明显加严。

  要求加严,时间加长!多地出台最新错峰停产计划

  

  水泥行业错峰生产的空间范围已从最初的北方采暖季错峰逐步扩展至全国,时间上从秋冬采暖季发展到全年各个时段,甚至是每月都停。部分区域已明确2023年全年错峰生产或在180天以上,个别区域将达到200天以上。且绝大多数区域都取消了“超低排放、绿色工厂、协同处置”企业的错峰豁免。

  对于错峰生产的作用,相关行业人士表示,错峰生产和行业协同的效果不断在减弱,除了需求大幅下滑的客观因素以外,超产严重是重要原因。

一堆水泥生产线股权转让

  与此同时,多家水泥企业股权、指标、设备资产登上拍卖平台。其中不乏2500t/d及以上规格熟料生产线,甚至还包含5000t/d生产线。

  

  实际情况有多无奈,新建生产线就有多“乐观”。今年以来,各区域公布的过剩、产能利用率数据触目惊心,四川省7个产能置换项目长期搁置无法实质性启动实施;青海省连续14年没有新建一条水泥熟料生产线;新疆过剩达60%;甘肃除环保设施投资增长外,水泥行业整体投资持续下降;湖南省2023年预计总体将出现亏损……

产能严重过剩,多地2500t/d清退,5000t/d出售

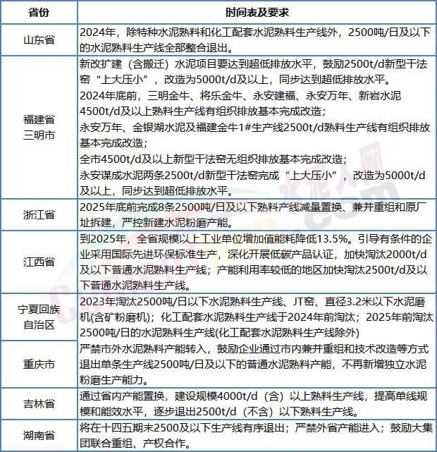
  据水泥人网近期消息,继山东省出台计划,明确2500t/d及以下水泥熟料生产线退出的时间后,福建、浙江、吉林、江西、宁夏、湖南多地也发布了2500t/d及以下水泥熟料生产线退出的时间表。

  

  这也意味着“十四五”期间无论是从水泥熟料单位产品综合能耗水平还是从设备技术指标、区域产能集中度、产能过剩程度来考量,对2500t/d及以下熟料生产线都是“生死”考验。从已经发布2022年熟料生产线清单的24个省市地区来看,除特种水泥生产线外,在产2500t/d及以下熟料生产线共600多条。

  一方面产能过剩严重,市场量价齐跌,投产不足3年的生产线也被迫登上了拍卖平台,另一方面是部分企业仍加速置换新建熟料及水泥生产线。

新建熟料、水泥生产线继续加紧建设,陆续投产

  10月19日江西省工信厅分别发布宜春红狮水泥和分宜海螺水泥两条4500t/d熟料生产线的置换公示,红狮水泥为补齐产能,分宜海螺为拆二建一。据水泥人网不完全统计,在此前通过的置换方案中计划于2023年内点火投产的水泥熟料生产线项目达38条。

  计划于2023年、2024年点火投产水泥熟料生产线项目

  

  

  备注:以上数据来源各省工信厅,若与实际不符,请以实际为准

  从目前各项目最新动态可见,部分在建项目已陆续点火投产,另有部分已开工在建项目正加紧建设中。据不完全统计已投产的15个熟料项目,合计产能达2280万吨/年;下半年将投产的5个项目合计产能达810万吨/年,合计产能达3090万吨/年。

  已投产项目一览

  

  在建项目最新动态一览

  

  一方面加大力度淘汰产能,甚至不论先进与否,不论当地过剩程度如何,“一刀切”式地对所有2500t/d及以下熟料生产线“动手”。同时对现有产能实施最长的错峰生产时间,用最严格的管控标准。另一方面继续审批新建项目,甚至在部分批建项目明显延期,部分项目已被撤销的情况下仍未停手。

  综上,不关上新建产能的口子,去产能将是一个“伪命题”!

欢迎扫描二维码关注微信公众号:cementren;本文仅代表作者观点,不代表本站立场;投稿请联系:offce@cementren.com,QQ:1229919202业务咨询:18911461190